In the Spotlight - Building and Operating Your Revenue Machine
A practical conversation on why strong sales and GTM leaders must run today's business while continuously improving the system that creates tomorrow's results.
A practical conversation on why strong sales and GTM leaders must run today's business while continuously improving the system that creates tomorrow's results.
Most transformation programs fail not because people resist change, but because they're managed like projects rather than learning systems. A diagnostic look at why — and what principled transformation looks like instead.
Flywheels require consistent turns, not one-time framework installations. Three agility flywheels worth building — safety nets, working ON the org, and descaling — and the doom loops that destroy them.
A fancy watch tells time. An Apple Watch changed behavior. The same distinction applies to Agile, OKRs, and SAFe — tools that can either transform or become theater, depending on how you engage with them.
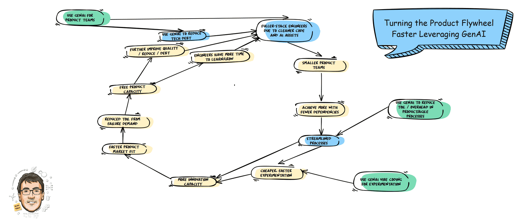
Practical patterns for using AI across the product development flywheel — from discovery and validation to faster build cycles and better feedback loops.
The hidden cost of cross-functional initiatives is the coordination tax. How Gillette reduced this tax by organizing focused virtual teams around outcomes — and how to apply the same principle in your organization.